Portl

A go-to platform for finding freelancers

header

Platform overview

Freelancers and employers alike usually hit a roadblock - how to find each other. Existing marketplaces are more like job search website and don't offer much room for freelancers to market their skills. And if you don't have connections to refer you to good specialists, you'll end up spending more money than expected.
Portl decided to clear out these roadblocks and tackle the issues by creating an app to connect employers and freelancers.

Here's what the platform intends to address:

For Employers:

  • Finding the up contractor is always a challenge, in almost any area of expertise.
  • The existing freelance marketplaces help to find the people, but they are not really effective in terms of quality and rapid communication.
  • Using the services of standard recruiting companies may be too expensive.

For freelancers:

  • Applying for a job online may usually take a lot of time and effort.
  • Many existing platforms significantly reduce freelancers' rates by demanding them to pay commissions from every successful deal.
  • And again, rapid communication is a problem: when you need a quick reply from an employer to continue working, normally you need to wait when they catch a notification in a mailbox, which requires time.

Portl's founder wanted to create a marketplace that would help both employers and freelancers find each other with maximum ease and minimum expenses.

The Challenges of the Project

Our job was to create a platform that could solve the common problems that users face - not just another freelancing marketplace. Aside from that, there were other challenges we needed to overcome:

  1. To reach as many platform users as possible, we had to develop mobile apps (iOS, Android) for freelancers, a web app for employers, and a website for platform administration. It was a bunch of interconnected products, all in one pack.
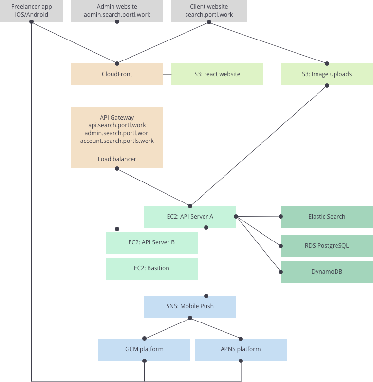
  2. The system had to process thousands of users and their requests from the very beginning, so we made the app's architecture distributed and scalable by leveraging Amazon AWS Cloud services.
  3. It was necessary to make interaction with the platform as easy as possible and it integrated with various services like SMS, push notifications, Mandrill email campaigns, Paypal and Stripe payment methods, and others.

The Development Process

Technology

It was crucial to opt for the right technology stack before we could even come up with the solution. We got a few options for future architecture and then moved to the structure shown below.

technology
aws

Amazon AWS stack (SNS, SQS, S3, etc).

Amazon Web Services is a platform for reliable and scalable cloud computing services. The site code is stored in Amazon S3 CDN storage and distributed worldwide.

Python

Python & Django.

Django is a high-level framework based on the Python programming language. Both of them encourage prompt development and clean design.

react

React & React Native.

React is a JavaScript framework which has been applied for both web and cross-platform mobile apps.

ElasticSearch

ElasticSearch.

ElasticSearch is a distributed, RESTful search and analytics mechanism that can solve the increasing number of use cases. Search for freelancers from employers' website is built using ElasticSearch service: results are ordered on the basis of their score
(match of profiles and search filters).

twilio

Twilio.

Twilio is a cloud communications platform used for sending notifications to users in Portl.

paypal

Stripe and PayPal.

Employers can pay with a card through Stripe or by using their PayPal account.

mandrill

Mandrill.

Mandrill is a service for mass email delivery.

Core Concept

Considering all the requests and challenges, we created Portl, "the fastest place to source quality freelancers". And here's how it works:

  1. Download and Register

    Freelancers download the mobile application, register for free, and create profiles.

  2. Search and Unlock

    An employer can search for freelancers based on their rates, availability, and other flexible criteria. Personal and contact information of the selected freelancers can be unlocked using platform credits.

  3. Contact and Hire

    Employers can contact the unlocked freelancers directly and hire them if they are available. Unlike many other freelancer platforms, Portl doesn't take a commission from the deals. Employers only pay to connect.

Features

Considering all the requests and challenges, we created Portl, "the fastest place to source quality freelancers". And here's how it works:

01
An employer can search for freelancers by any combination of skills, availability, rate, location, language, and other parameters.
01
02
When an employer finds a freelancer and unlocks their profile, the freelancers receive a notification on their mobile application.
02
03
An employer can see a specific freelancer's availability by dates and request the freelancer for confirmation. The freelancer will receive the request and be able to update their calendar when responding.
03
04
Portl service allows employers and freelancers to rate each other after the work is completed.
04
05
Employers access paid services by using platform credits. Funds can be deposited using Stripe or PayPal.
05
06
Another platform's important aspect is the quality of available freelance people. To confirm their skills and experience, freelancers can opt for an interview with the team's professional recruiters and obtain the "verified" status. Employers, from their side, can opt for the Premium Service option to get access to the verified freelancers (marked with a special badge) in the search.
06

Team

System Architecture

Nikita Delyukov

Frontend

Vladimir Vuchkan

Dev Ops

Denis Morozov

Mobile app

Ven Korolev

Project Management

Ivan Dunskiy

Server Developer

Alex Didyk

Let's have a conversation

We will get back in touch with you

* please enter a valid Name

* please enter a valid Phone

* please enter a valid Email

If you have your own project description, please with a small message describing what you are looking for.

If you require an NDA, we can provide one after an initial phone conversation.

Sending...